talynt.org
HOME
About
Contact
Disclaimer
Privacy
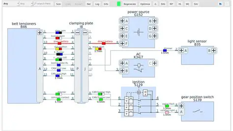
Model complex electrical networks
Oct 13, 2025
by talynt.org
73
views