talynt.org
HOME
About
Contact
Disclaimer
Privacy
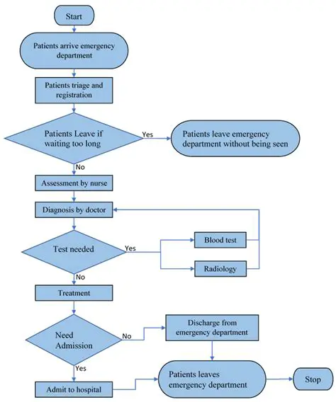
Obtaining Feerate Diagrams
Oct 13, 2025
by talynt.org
138
views