talynt.org
HOME
About
Contact
Disclaimer
Privacy
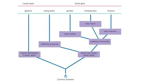
Representing the Relationships between Ages
Oct 13, 2025
by talynt.org
38
views