talynt.org
HOME
About
Contact
Disclaimer
Privacy
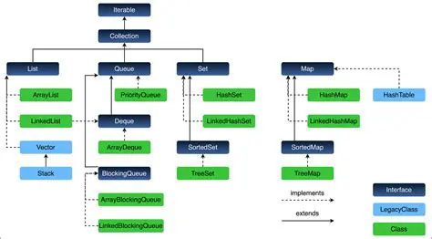
Reverse Traversing of Class Hierarchy
Oct 13, 2025
by talynt.org
117
views