talynt.org
HOME
About
Contact
Disclaimer
Privacy
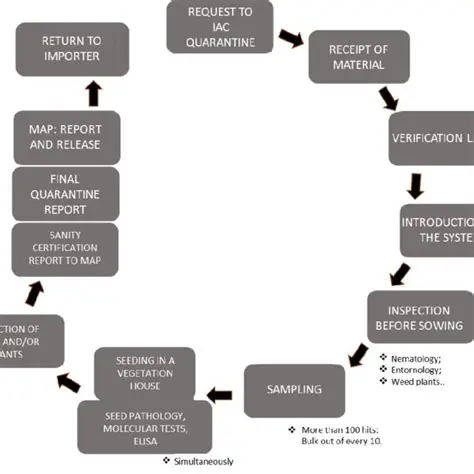
Understanding the Automated Quarantine Process
Oct 13, 2025
by talynt.org
35
views