talynt.org
HOME
About
Contact
Disclaimer
Privacy
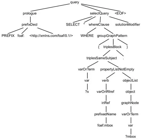
Understanding the SPARQL Query
Oct 13, 2025
by talynt.org
65
views